近日,商务部印发《大连等9城市服务业扩大开放综合试点任务》的通知,标志着我国服务业开放进入了新一轮的提速加力阶段。

这一政策的核心是赋予大连、宁波、厦门、青岛、深圳、合肥、福州、西安、苏州等9个城市共计159项试点任务。商务部的解读明确指出,这是我国“有序扩大服务领域自主开放”战略的具体实施。这些任务聚焦于电信服务、数字产业、医疗康养、金融国际合作以及商贸文旅等15类重点领域。
这场政策春风看似面向金融、医疗、教育等领域,却为照明行业带来了意想不到的结构性机遇。当“扩大开放”与“服务业创新”成为城市发展的双重旋律,照明——这个传统上被归入制造业的行业,正在服务经济的浪潮中寻找自己的新坐标。
政策解码,
照明的服务业转型契机
01
此次试点的核心,在于打破服务领域的制度壁垒,引入国际先进理念、资本与模式。对照明行业而言,这意味着从“产品制造”到“光服务提供”的根本转变。试点政策中关于专业服务、文化旅游、数字贸易等领域的开放举措,为照明企业创造了全新的价值锚点。值得关注的是,政策中鼓励的 “健康服务”“智慧城市”“数字技术融合” 等内容,正与健康照明、智能照明等新兴赛道高度契合,为企业从“光环境”向“人本光健康”与“城市智慧感知”升级提供了制度支撑。
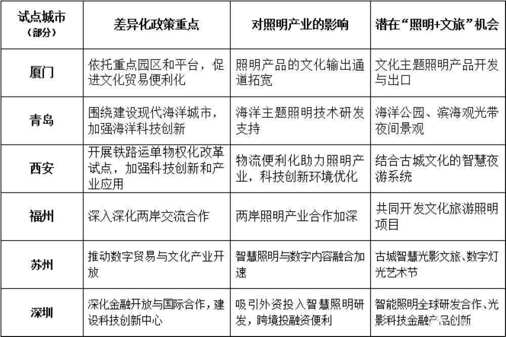
苏州作为试点城市之一,其古城保护区的智慧照明系统已不仅是基础设施,更成为旅游体验的核心组成部分,个别区域,游客通过手机应用即可调节局部景观亮度与色彩,这种互动式光环境设计,正是服务业思维在照明领域的体现。
跨界破壁,
照明行业的服务化路径
02
照明服务化的本质是将光从物理性输出升级为体验性、功能性解决方案。在试点政策推动下,四大路径逐渐清晰。
技术跨界:物联网、人工智能、数字孪生等技术的应用门槛降低,照明系统成为城市数据网络的感知终端。西安试点中强调的“科技创新与产业应用”,为智能照明参与城市治理打开了空间。同时,随着健康中国战略推进,健康照明在校园、办公、医疗康养场景中的光谱定制、节律调节等功能,也成为服务化延伸的重要方向。
设计跨界:服务业开放吸引的国际设计机构,带来了光影艺术与在地文化的融合新范式。大连的滨海夜景提升项目中,外方设计团队将海洋文化元素转化为动态照明语言,创造了独特的城市视觉标识。
运营跨界:照明企业从一次性产品销售转向长期光效服务。合肥某家照明企业为商业综合体提供“照明效果即服务”模式,按客流提升效果收取费用,这种绩效导向的合作正是服务业典型特征。
跨境协作: 试点政策中关于“提升跨境服务贸易便利化”的举措,为照明设计、解决方案“出海”铺设了通道。国内设计院可与欧美团队合作竞标“一带一路”沿线或欧美本地的大型光影项目,推动 “中国设计+中国制造+中国方案” 整体输出,实现从产品贸易到服务贸易的跨越。
文旅融合,
光影叙事的三个维度
03
服务业扩大开放政策中,“增强商贸文旅领域创新活力”成为四大重点任务之一。这一方向直接为照明产业与文旅行业的深度融合提供了政策支持和发展空间。照明已经不再是简单的功能性设施,而是成为了文旅体验的核心构成部分。上海国际光影节就是一个典型案例,它不仅是一场灯光秀,更是联动文化、旅游、商业、艺术、会展等多产业的平台。在上海光影节的实践中,已经形成了多种“照明+文旅”的成功模式:联动全市50余个热门景点举办光影艺术活动;推出“光影+文旅”新产品如“追光寻影、体验上海”主题线路。
文旅领域是照明价值最大化的核心场景,试点政策的开放导向催生了光影叙事的三个维度。
文化转译维度:在厦门、青岛等沿海试点城市,照明正成为海洋文化的现代表达。通过光谱分析还原不同时段的海天色彩,再转化为可编程的光色方案,使滨海夜景兼具科学精确与艺术美感。
空间重塑维度:福州试点中的“两岸交流合作深化”政策,为闽台文化的光影对话提供了舞台。三坊七巷历史街区通过精准配光,使白天平淡的建筑立面在夜晚呈现丰富的纹理细节,游客动线与光影节奏同步设计,创造出“移步易景”的夜游体验。
时间延展维度:服务业开放鼓励延长消费时段,照明成为“时间殖民地”开拓者。西安大唐不夜城通过分时段光环境设计,使同一空间在傍晚、深夜、凌晨呈现不同氛围,有效拉长了游客停留时间与消费链条。
城市试点,
差异化照明机遇地图
04
9个试点城市的任务安排并非“一刀切”,而是鼓励各城市根据自身区位优势和特色产业进行差异化探索。九座试点城市的文化特质与开放重点各异,形成了特色鲜明的照明机遇地图。
历史名城组(西安、苏州):聚焦“历史肌理的光诠释”,需求集中于古城墙、历史街区、博物馆等场景的 “最小干预式照明” ,强调隐蔽安装、精准控光与色彩还原。
海洋城市组(大连、青岛、厦门):侧重“海洋文化的灯光表达”,需要应对高盐雾环境的专业产品,以及码头、岸线、海洋公园等场所的 “生态友好型照明” 方案。
创新枢纽组(深圳、合肥、福州):关注“科技艺术的融合实验”,为数字灯光装置、互动光影艺术、沉浸式体验空间提供了丰富的应用场景与政策支持。

生态重构,
从供应链到价值网,从“引进来”到“走出去”
05
服务业开放倒逼照明行业生态从线性供应链向网状价值系统演变。传统“制造商-工程商-业主”的链条,正转变为 “创意+技术+运营” 的多元协作网络。
试点政策引入的国际专业服务机构与外资企业,带来了光影艺术策划、智慧系统集成、健康光环境认证等新角色,推动外商引入落地。同时,在跨境服务贸易便利化政策支持下,国内照明设计院、工程公司可更顺畅地与海外团队联合竞标,将中国智慧城市照明整体方案输出至东盟、中东、欧洲等市场,实现“照明服务出海”。
传统照明企业应转型为“城市光环境与健康光服务商”,与本地文旅策划、数字科技、商业运营及国际机构形成联盟,共同开展全域光影策划与长效运营。
挑战应对,
照明企业的能力再造
06
面对服务业开放带来的机遇,照明企业需要突破三重能力边界。
文化解读与健康关怀能力: 光不仅是技术参数,更是文化符号与健康媒介。企业需建立在地文化研究与光健康跨学科团队,确保光影叙事契合场所精神,同时满足人居健康需求。
技术集成与智能协同能力: 从光源控制到媒体立面,从节律照明到智慧物联,企业需构建或接入开放式技术平台,实现硬件、软件、内容与数据的无缝协同。
跨境协作与长效运维能力:企业需熟悉国际项目标准、跨境合作模式与知识产权规则,同时发展智能运维系统,实现照明系统的全生命周期管理,从“建造商”转变为“全球运营伙伴”。
政策意义:
开放引领,照明新局
07
此次服务业扩大开放试点,是国家推进高水平对外开放的重要举措,旨在通过区域先行先试,为全国服务业开放积累经验。对照明行业而言,其意义深远:
提升城市竞争力与产业能级:吸引外资、人才、技术流入智慧照明与健康照明领域,促进现代服务业与先进制造业融合。
畅通“双循环”发展通道:对内推动照明服务化、智能化、健康化升级;对外助力设计、技术、标准、品牌协同出海,提升国际分工地位。
构建行业发展新范式:推动照明从“制造”走向“服务”,从“设备”走向“生态”,从“国内竞争”走向“全球协作”。
当服务业开放的东风持续吹拂,照明行业的价值刻度正在被重新定义——从流明到体验,从瓦特到健康,从灯具到生态,从本土到全球。那些最早跨越制造业思维边界、拥抱服务化、智能化、国际化浪潮的企业,将在这片新蓝海中点亮属于自己的灯塔。